• 加入收藏| 设为首页| 分享| 网站地图


  • 1

    关于发布《 健康家装材料认证实施规则》的通告

    中经网  2023-01-05 12:39     浏览量:219262

    中经网·中经在线讯(王海珠 熊辉)为深入贯彻落实《中共中央、国务院关于开展质量提升行动的指导意见》和《国务院关于加强质量认证体系建设促进全面质量管理的意见》,以及国家认监委《关于加快发展自愿性产品认证工作的指导意见》等文件精神,建筑材料工业技术情报研究所认证评价中心制定《健康家装材料认证实施规则》(VBM-BMC-08:2020),报国家认监委审核通过,正式受理“健康家装材料认证”委托申请。以下是全文:

    各有关单位:

    我中心为深入贯彻落实《中共中央、国务院关于开展质量提升行动的指导意见》和《国务院关于加强质量认证体系建设促进全面质量管理的意见》,以及国家认监委《关于加快发展自愿性产品认证工作的指导意见》等文件精神,经广泛征求有关企业及相关方的需求与意见,制定《健康家装材料认证实施规则》(VBM-BMC-08:2020),报国家认监委审核通过,即日起正式受理“健康家装材料认证”委托申请,申请认证需提交的资料详见附件。

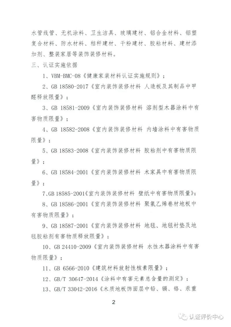
    认证产品范围:地面装饰装修材料、墙面装饰装修材料、顶面装饰装修材料、卫生间装饰装修材料、厨房装饰装修材料、儿童房装饰装修材料;家具产品和软装配饰等装饰装修材料。主要包括:地砖瓷砖、木工板材、墙纸墙布、石膏建材、隔音材料、隔声材料、涂料油漆、地毯材料、人造板材、门窗窗帘、水管线管、无机涂料、卫生洁具、玻璃建材、铝合金材料、铝塑复合材料、防水材料、秸秆建材、干粉建材、胶粘材料、建材添加剂、整装家居等装饰装修材料。

    1.jpg2.jpg

    3.jpg

    附件:

    1—关于发布《健康家装材料认证实施规则》的通告(材情认字[2020]015号).pdf

    2—认证申请登记表:BMC认证.docx

    3—产品认证申请书:健康家装材料认证(BMC-JKJZ-SQ).docx

    信息来源:国家建材大数据研究中心

    链接:https://mp.weixin.qq.com/s/v3D0-dWLNTctoHV4MugmTw

    发布:中经网·中经在线

    编辑:王海珠 熊辉 郑紫文

    推荐阅读.jpg

    ■【最新】中经网·中经在线各项业务及项目介绍(PPT)

    ■中经网·中经在线专家智库“智囊团”:携手精诚合作 开创美好未来

    ■中经网·中经在线核心团队成员——聚力打造产业智库综合赋能平台,促进城乡区域经济与企业高质量发展 

    ■联合国世界旅游组织专家团队:助力各地打造“世界级旅游目的地”  

    ■邀请注册使用:上传PDF文档到样本云,转换3D翻页电子书

    中经报道 网站文章底部 三驾马车副本.jpg

    中经网·中经在线联合权威机构共建专家智库“智囊团”(简称中经专家智库):以“服务国家战略与经济建设,推动企业高质量发展”为宗旨,践行当好“政府的助手、企业的帮手、产业的推手”初心使命,联合“政、产、学、研、金、企、商、会”社会各界资源,为地方政府招商引资、重大项目推进、重大经济发展战略,企业技术创新、企业品牌经营创新管理等提供产业对接、专家指导、智库赋能、媒体宣传及资源整合等专业化服务,推动媒体融合创新,赋能地方经济高质量发展。

    中经网·中经在线专家智库汇集了中国管理科学研究院媒体中心、中国未来研究会院士智谷专家委员会、北京各省市驻京机构商务协会、京忠智库、联合国世界旅游组织、联合国经社部国际旅游与酒店联合总会、世界酒店联盟、国际高新技术研究院、《中国企业报》集团证券市场研究院、中国民族贸易促进会、中国食文化研究会、平安银行乡村振兴金融办公室、国家建材大数据研究中心、中发改智慧城市规划设计研究院、中建政研集团、北大纵横管理咨询集团、北京高精尖科技开发院、纳斯达克(中国)金融中心等多家权威机构及院士专家组成的实战知名专家院士智库机构。按照中央指示精神,倾力服务于各城乡区域经济、科技成果转化、政府招商引资、工业园区提质增效、乡村振兴、文旅产业、民族品牌打造与大中型企业品牌经营创新项目为中心的高端智囊机构。将致力打造中国管理科学一张耀眼的中国名片,有力促进我国各区域经济、企业高质量发展!

    新闻下方-三张图-大型访谈栏目-555.jpg

    新闻下方-三张图-重点项目库-555.jpg

    新闻下方 三张图 联合国世界旅游组织 555.jpg

    新闻下方 三张图 世界酒店联盟 555.jpg

    新闻下方 三张图 央视美丽乡村栏目 555.jpg

    中国经济报道 入驻平台副本.jpg

    5.jpg

    声明:除原创内容及特别说明之外,推送稿件文字及图片均来自网络及各大主流媒体、微信公众号等公开渠道,我们对文中观点保持中立,仅供参考、交流等非商业目的。转载的稿件版权归原作者和机构所有,如有侵权,请提供相应证据证明联系我们删除。

    百度搜索:中经网·中经在线“三驾马车”超级资源综合赋能平台-【十大对接“直通车”】

    【责任编辑:王海珠】
  • 手机扫码 继续阅读

    分享到…