• 加入收藏| 设为首页| 分享| 网站地图


  • 1

    重磅!民航局今晨公布沃飞长空AE200-100型载人eVTOL型号合格审定项目专用条件征求意见稿,为混合翼类型

    ​通航圈  2023-12-01 20:25     浏览量:250463

    1.jpg

    今天(12月1日)早上,民航局适航司发布了《关于就沃飞长空AE200-100型电动垂直起降航空器型号合格审定项目专用条件征求意见的通知》。据通航圈了解,在去年11月,民航西南局正式受理了吉利科技旗下的四川沃飞长空科技发展有限公司(曾用名:成都沃飞天驭科技有限公司)AE200-100型电动垂直起降航空器(简称eVTOL)的型号合格证申请,颁发出了中国首张有人驾驶载人eVTOL型号合格审定受理申请通知书,随后又成立了项目审查组开展审查工作。 民航局适航司在今天的通知中表示,按照《民用航空产品和零部件合格审定规定》(CCAR-21-R4)第21.17条的规定,结合AE200-100型eVTOL这一特殊类别航空器的设计特征和该型号预期的运行场景,现已确定了适用其具体设计和预期用途且具有可接受安全水平的适航要求,形成了项目专用条件《沃飞AE200-100型电动垂直起降航空器专用条件征求意见稿》,拟作为开展型号合格审定工作的审定基础。本次意见征集期为15个工作日。

    2.jpg

    据介绍,四川沃飞长空科技发展有限公司于2022年11月22日,向中国民航局提交了型号为AE200,型别为AE200-100的电动垂直起降航空器(以下简称AE200项目)型号合格证(TC)申请书。经过调研、交流、评估,中国民航局受理了AE200项目的TC申请,签发了受理申请通知书,受理编号为NATC0148A。(里程碑!中国首张有人驾驶载人eVTOL型号合格审定受理申请通知书由民航西南局颁出)

    3.jpg

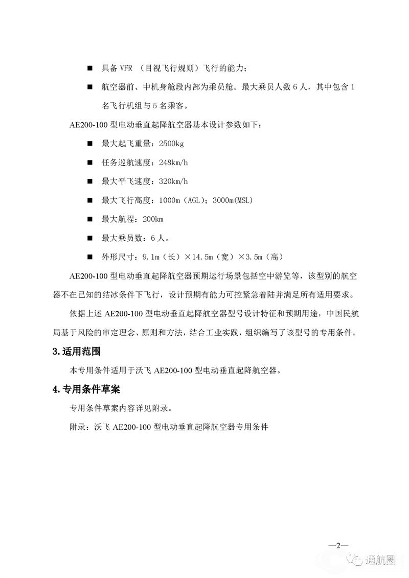
    AE200是一款采用纯电驱动的具备垂直起降和固定翼平飞能力的有人驾驶航空器,采用分布式电动升力/推力系统设计。该型航空器通过多旋翼模式实现垂直起飞和降落,具备以各类型直升机场和专用起降设施为代表的基础设施垂直起降的能力,能够以固定翼飞行模式实现长航时巡航。目前民航局尚未针对该混合翼类型(多旋翼+固定翼)航空器颁发适航规章,按照CCAR-21-R4《民用航空产品和零部件合格审定规定》第21.16条和第21.17(二)条款要求,应制定专用条件,确定适用其具体设计和预期用途且具有可接受安全水平的适航要求。

    根据征求意见稿,AE200-100型电动垂直起降航空器基本设计特征如下:

    固定翼气动布局采用上单翼,“V”形尾翼布局;

    多旋翼布局采用8轴8桨分布式动力系统;

    具备VFR (目视飞行规则)飞行的能力; 

    航空器前、中机身舱段内部为乘员舱。最大乘员人数6人,其中包含1名飞行机组与5名乘客。 

    AE200-100型电动垂直起降航空器基本设计参数如下:

    最大起飞重量:2500kg

    任务巡航速度:248km/h

    最大平飞速度:320km/h

    最大飞行高度:1000m(AGL);3000m(MSL)

    最大航程:200km

    最大乘员数:6人。

    外形尺寸:9.1m(长)×14.5m(宽)×3.5m(高)

    4.jpg

    AE200-100型电动垂直起降航空器预期运行场景包括空中游览等,该型别的航空器不在已知的结冰条件下飞行,设计预期有能力可控紧急着陆并满足所有适用要求。依据上述AE200-100型电动垂直起降航空器型号设计特征和预期用途,中国民航局基于风险的审定理念、原则和方法,结合工业实践,组织编写了该型号的专用条件。

    5.jpg

    通航圈注意到,虽然该项目为有人驾驶,但征求意见稿中专门也有一部分内容为“自动飞行”

    VHS.2550自动飞行

    (a)应确保自动飞行不会对航空器产生危险的载荷和航迹偏移。这一要求适用于航空器自动飞行功能处于无故障的运行情况,前提是假设飞行机组在一段合理时间内开始采取纠正措施。

    (b)在使用自动飞行功能的情况下,应确保航空器不得超过正常飞行包线的速度范围内的一个可接受的裕度。如果航空器超出该裕度范围,应确保自动飞行不得导致不安全的速度。

    (c)应考虑自动飞行功能的失效,任何自动飞行功能失效可能导致航空器面临危险的载荷或航迹偏移的情况,应有措施告知给飞行机组,确保飞行机组在合理时间内采取纠正措施。

    (d)在航空器自动飞行功能使用的定位功能失效或发生精度降低时,应有措施告知飞行机组。

    6.jpg

    值得一提的是,负责该项目审定的是民航西南局。而西南局手上还在审定大型无人机翼龙-2气象型,在上个月还发布了《翼龙-2气象型无人驾驶航空器系统专用条件稿征求意见稿》(民航局已受理翼龙-2气象型无人驾驶航空器系统型号合格审定,正就专用条件征求意见),看来审定任务也是不轻啊。

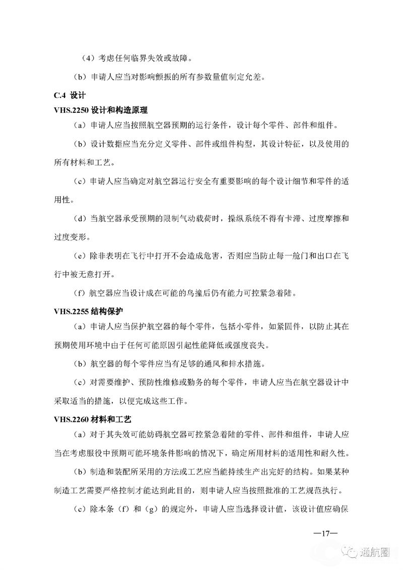
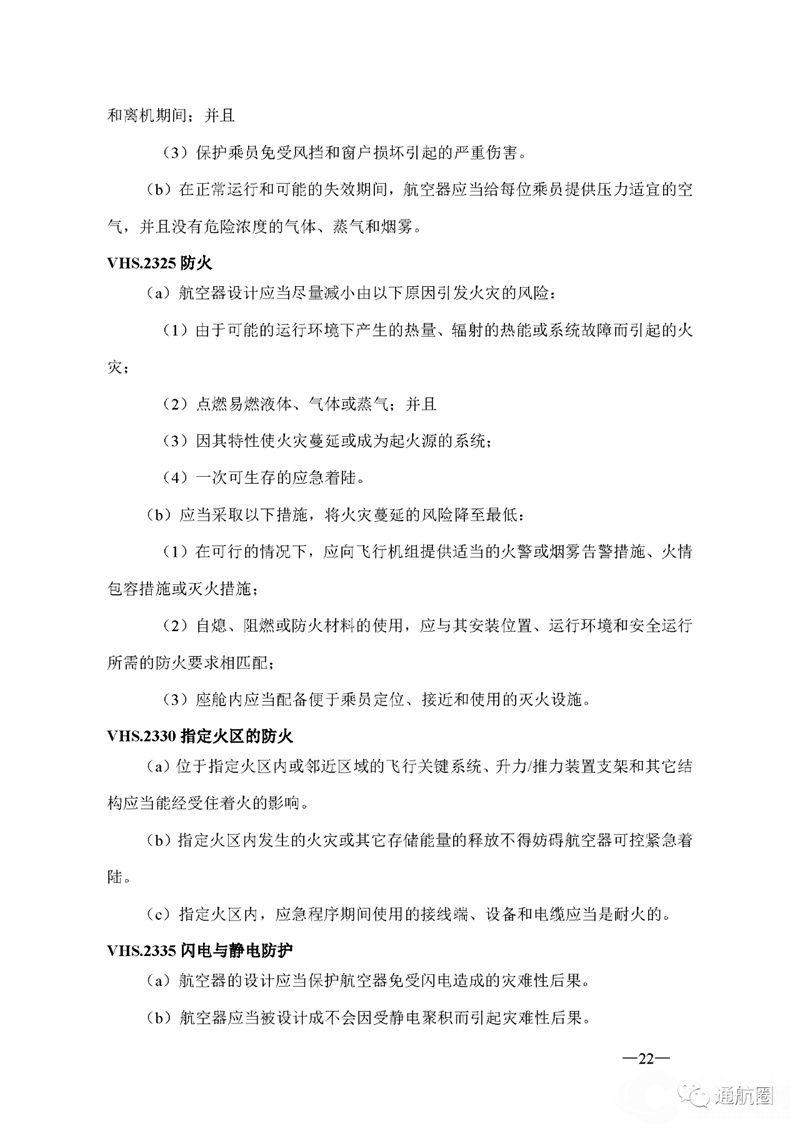
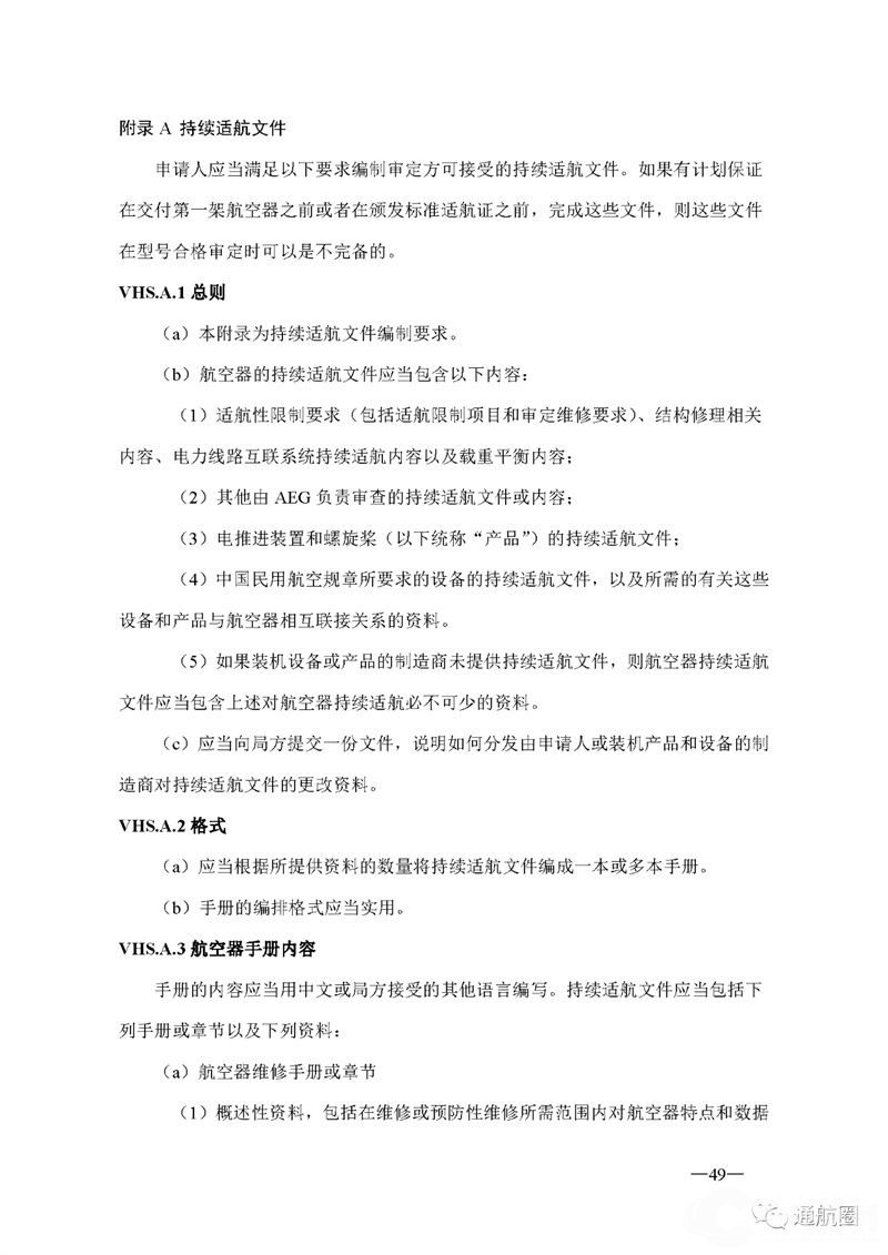
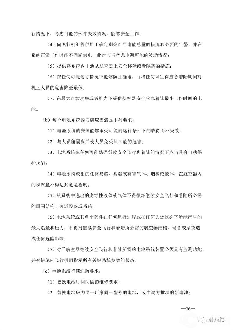
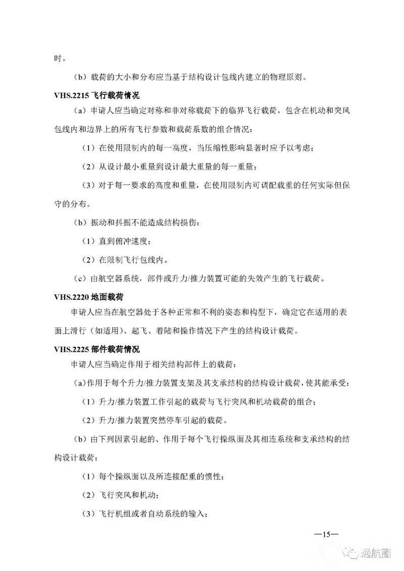
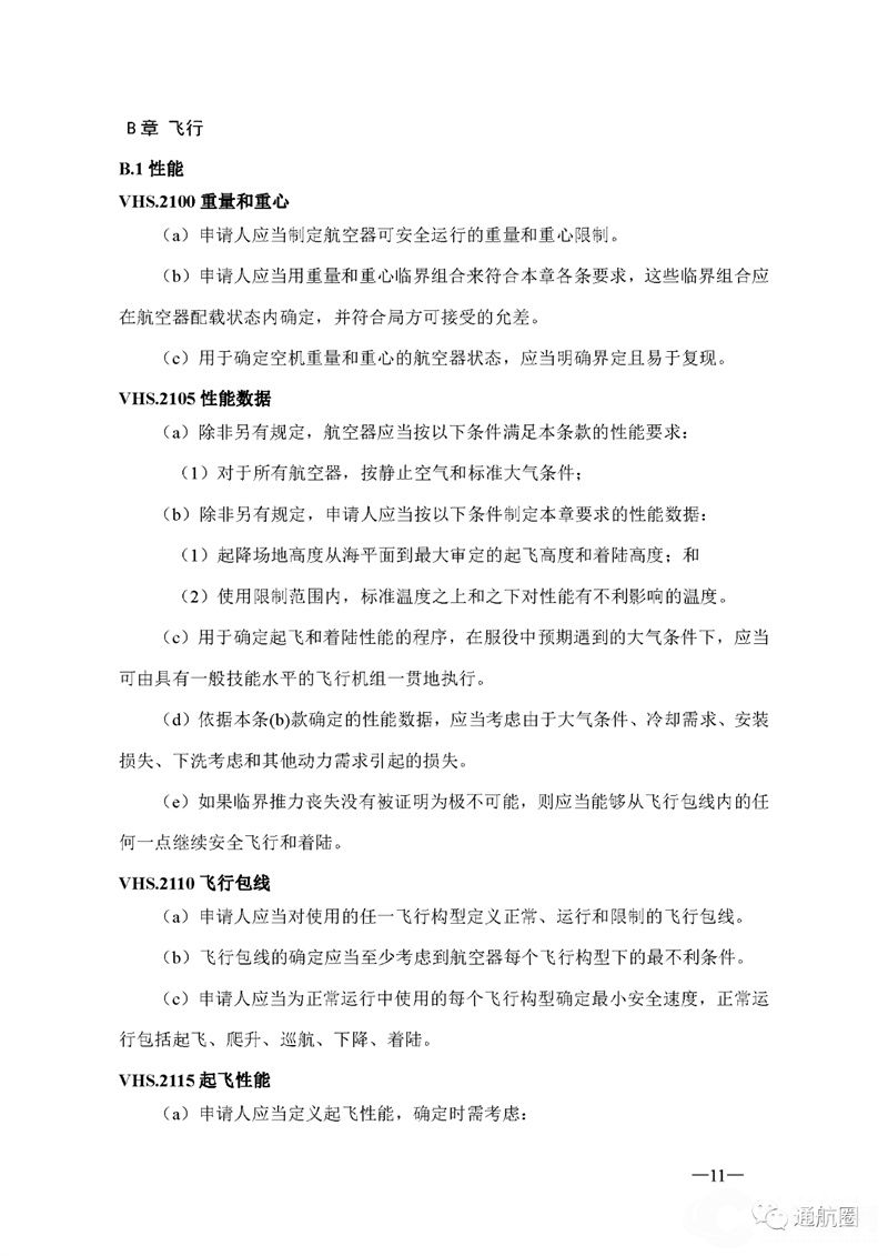
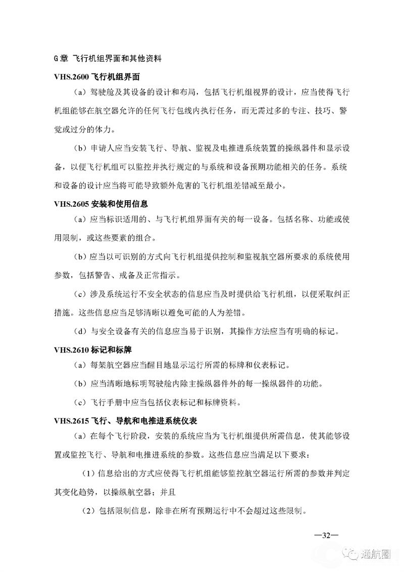
    以下是征求意见稿详细内容:

    7.jpg

    8.jpg

    9.jpg

    10.jpg

    11.jpg

    12.jpg

    13.jpg

    14.jpg

    15.jpg

    16.jpg

    17.jpg

    18.jpg

    19.jpg

    20.jpg

    21.jpg

    22.jpg

    23.jpg

    24.jpg

    25.jpg

    26.jpg

    27.jpg

    28.jpg

    29.jpg

    30.jpg

    31.jpg

    32.jpg

    33.jpg

    34.jpg

    35.jpg

    36.jpg

    37.jpg

    38.jpg

    39.jpg

    40.jpg

    41.jpg

    42.jpg

    43.jpg

    44.jpg

    45.jpg

    46.jpg

    47.jpg

    48.jpg

    49.jpg50.jpg

    51.jpg

    52.jpg

    53.jpg54.jpg

    55.jpg

    56.jpg

    来源:民航局网站。通航圈综合编辑。

    相关报道:

    ■发展通用航空事业对社会经济发展的意义——“通航极客”谈通航事业系列

    ■【专访】李健:从教育观念入手,早日实现“航空产业兴国”

    ■【专访】张刚:打造“低空高德”,服务低空经济

    ■【专访】张刚:低空时代悄然来临,低空数字交通蓄势待发

    ■【第五届中国(杭州)国际快递业大会】 林左鸣发表主旨演讲:智能化无人机与现代飞鸽传书

    中经总网·中经在线北京媒体团-融媒体宣传矩阵:中经总网、中经在线、中云经视、《灿烂中国》全媒体、中国民族品牌发展工程、中国品牌经济网、中外新闻社-中外新闻网、国资委《企业家》杂志、《祖国》杂志社-祖国网、中国报道网、华人头条、今日头条、顶端新闻、正观新闻、封面新闻、百度百家、凯迪财经、雪球财经、凤凰、腾讯、搜狐、网易、优酷、爱奇艺、知乎、东方财富网等数十家媒体平台。整合传统媒体、网络媒体、移动互联媒体资源,构建全媒体矩阵宣传平台,更好地服务于地方经济高质量发展,服务于中国企业品牌转型升级。

    中经总网·中经在线作为中国航空学会特邀支持媒体,将给予关注并长期跟踪报道。

    发布:中经总网·中经在线

    统筹编辑:王文慧

    编审:王海珠 熊辉 刘信春

    中经总网 联合共建 三驾马车超级资源综合赋能平台.jpg重点项目库和专家智囊团 另一张背景图.jpg中经简介 电脑大屏单张 背景图 中经网中经在线 留三个二维码 另一个背景图.jpg中经联合各大友情媒体单位 另一张背景图蓝色.jpg

    ■【手机竖版】中经总网·中经在线各项业务及项目介绍

    ■【中经专家智库】专家智库“智囊团”重点合作机构

    ■【中经联合推介】国内国际大型活动品牌赞助合作

    ■中经总网·中经在线【媒体+政企+智库】:汇聚行业机构优质资源 探索媒体品牌突破发展

    ■合作推介| 联合国世界旅游组织专家团队-德安杰环球顾问集团简介

    ■合作推介| 香港国际经贸合作协会简介

    ■合作推介| ASTIC国际院士科技创新中心介绍

    ■合作推介| 世界物联网大会介绍

    ■合作推介| 中云工业园项目介绍

    ■合作推介| 首融生态-区域重点建设项目综合服务3.0

    ■合作推介| 寄云NeuSeer工业互联网平台

    ■合作推介| 赛柏蓝:医药行业领先的数字化服务公司

    ■合作推介| 亚洲数字经济科学院介绍

    ■合作推介| SPAC国际金融中心

    (网站声明:凡本网发布或转载作品,目的在于传递更多信息,并不代表本网赞同其观点和对其真实性负责,信息版权属于原媒体及作者。我们力所能及地注明初始来源和原创作者,如果您觉得侵犯了您的权益,请提供相应证据联系我们,我们会立即删除改正。如因作品内容、版权和其它问题需要同本网联系的,请在7日内进行。)

    【责任编辑:王海珠】
  • 手机扫码 继续阅读

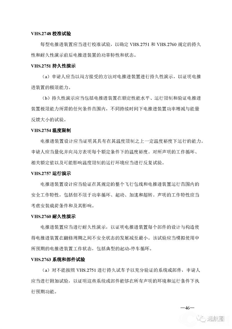
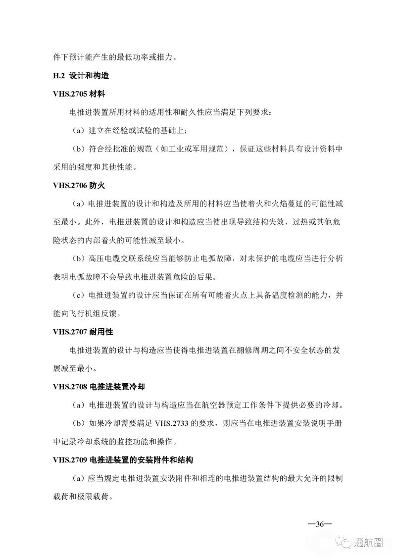
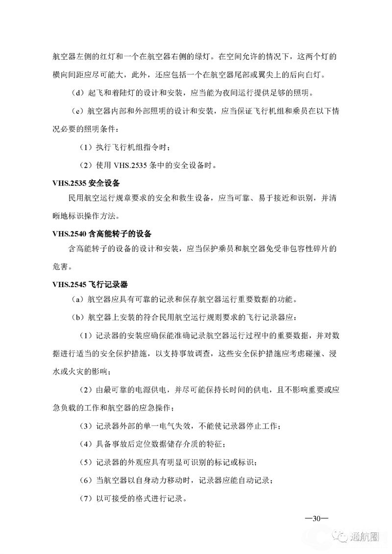
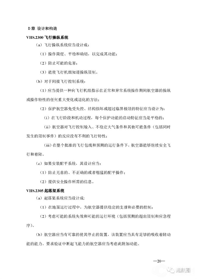
    分享到…