
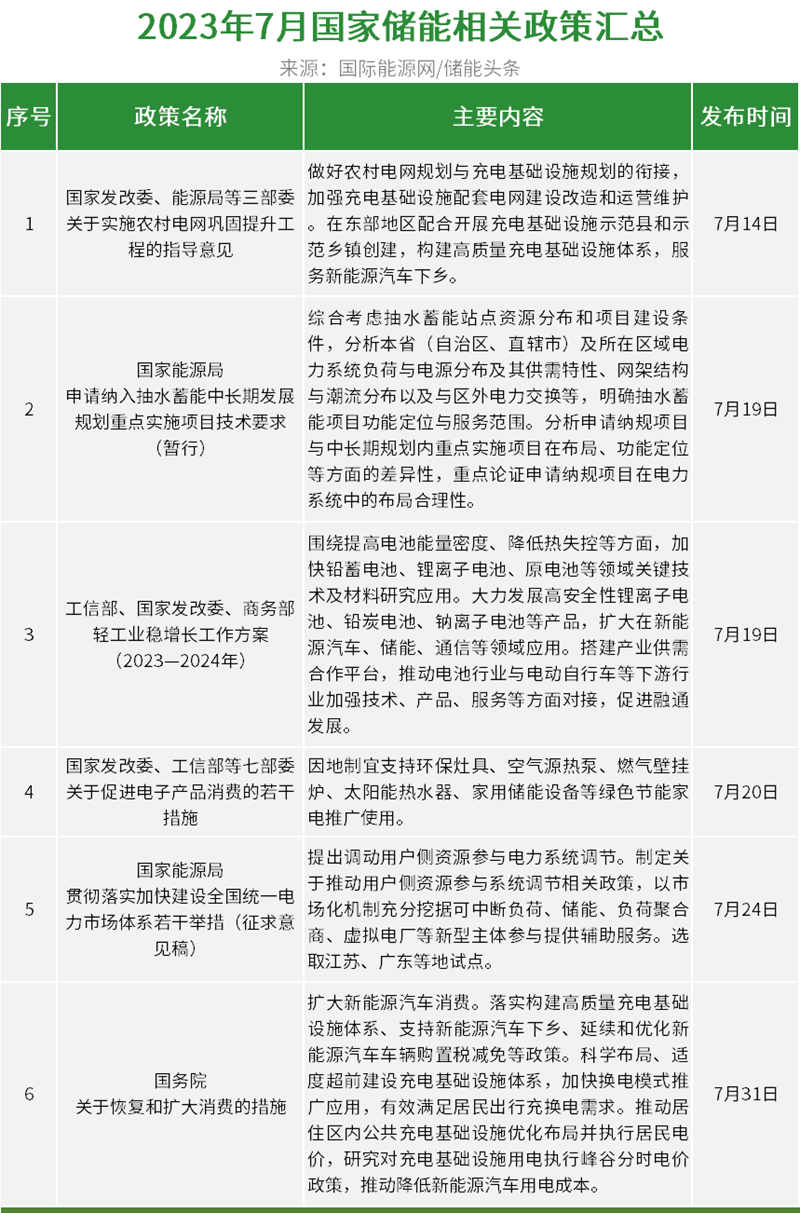
据统计,2023年7月份国家及地方共发布储能相关政策55条!其中国家出台政策6条,地方出台政策49条。根据储能政策的具体指向,地方政策中,储能补贴政策7条、新型储能项目相关政策9条,储能参与电力市场化相关政策9条、新能源配储政策4条、储能规划布局的政策8条、充换电及新能源汽车相关政策3条、其他相关政策9条。
01
国家层面
在国家层面一共出台了6项储能相关政策。
其中,7月19日,国家能源局印发《申请纳入抽水蓄能中长期发展规划重点实施项目技术要求(暂行)》。
《技术要求》明确了申请纳规项目的种类以及需要满足的技术要求,确定了动态调整原则。
申请纳规项目分为四种:一是中长期规划外项目申请纳入规划重点实施项目;二是按每五年规划期明确的重点实施项目申请调整实施周期;三是规划储备项目申请调整为规划重点实施项目;四是上、下水库位置均发生明显变化或机组台数发生变化的重点实施项目。
《技术要求》规定,上述四种情况应依据相关规定和要求,做深做实前期工作。省级能源主管部门在上报申请纳规报告时,需要省级自然资源、生态环境、林业草原等主管部门出具的该项目不涉及生态保护红线等敏感因素的文件,以及区域或省级电网公司的明确意见。利用已建水库或其他单位新建水库的项目应提供水库主管部门的支持性文件。
工信部、国家发改委、商务部则发布《轻工业稳增长工作方案(2023—2024年)》强调,围绕提高电池能量密度、降低热失控等方面,加快铅蓄电池、锂离子电池、原电池等领域关键技术及材料研究应用。大力发展高安全性锂离子电池、铅炭电池、钠离子电池等产品,扩大在新能源汽车、储能、通信等领域应用。搭建产业供需合作平台,推动电池行业与电动自行车等下游行业加强技术、产品、服务等方面对接,促进融通发展。

02
地方层面
地方层面,广东、山东、江苏、浙江、河南、湖南、贵州、河北、福建、甘肃、广西、湖北、吉林、江西、辽宁、青海、山西、陕西、天津、西藏、新疆、云南22个省市发布储能相关政策50条。
在储能补贴方面,温州市提出新型储能项目纳入省级示范项目的,享受3年(按200元、180元、170元/千瓦*年退坡)补贴政策。
惠州市则对纳入新型储能示范项目名单的钠离子电池、液流电池、固态电池、氢燃料电池等前沿新型储能应用项目,建成并网后给予事后补助,按项目固定资产投资额比例给予奖励,单个项目最高奖补500万元。
东莞市要求在东莞市投建的规模不小于4MWh的用户侧新型储能示范项目,经由发改局认定,按照实际放电量给予投资主体0.3元/kWh的事后资助,补贴累计不超过2年,单个项目累计补贴不超过300万元。
在储能规划方面,湖北省提出到2025年,新型储能电站装机规模达到300万千瓦,全省新型储能产业营业收入达到4000亿元以上。
江苏省则要求到2027年,全省新型储能项目规模达到500万千瓦左右。全省用户侧新型储能项目规模达到100万千瓦左右。全省电源侧新型储能项目规模达到50万千瓦左右。到2027年,全省新型储能项目技术应用种类达到5种。
南宁市力争2024年,电池制造产能达到75GWh以上,其中储能电池50GWh,动力电池25GWh,电池和材料产值1000亿元以上。2025年,年产电池150GWh以上,其中储能电池100GWh,动力电池50GWh,电池和材料产值2400亿元以上。2030年,年产电池300GWh以上,其中储能电池200GWh,动力电池100GWh,电池和材料产值5000亿元以上,电池出口达到140GWh以上。
在新能源配储方面,福州市鼓励开展“海上风电+储能”试点建设,推动海上风电储能产业化应用。
郑州市则要求在光伏项目相对集中、上网电量较大的区域,按照区域装机容量的一定比例配置储能系统,大力推广综合能源服务市场,稳步发展用户侧储能。
在电价与市场交易方面,云南省发布《关于公开征求现货市场环境下云南省内电力市场四个实施细则意见的通知》。
其中,《云南电力市场现货电能量交易实施细则(征求意见稿)》提出,发电侧参与现货方面,省内燃煤机组和具有较好调节性能的市场化水电(主要包括日以上调节性能水库的大型水电站和具有密切水力联系的梯级流域大中型水电站)原则上采用报量报价的方式参与现货出清,其他不具有较好调节性能的市场化水电、风电、光伏等交易单元采用报量不报价的方式参与现货出清。用户侧参与现货方面,现货市场起步阶段,参与省内中长期市场交易的用户(包括售电公司、批发用户等)采用报量不报价的方式参与现货市场出清;现货市场运行成熟、具备条件后,以用户侧报量报价模式组织现货市场交易。
山东连发两细则指出有偿辅助服务补偿所需费用由并网主体按上网电量的比例分摊。其中,风电场、光伏电站或独立新型储能电站提供的转动惯量、一次调频、快速调压服务由风电场、光伏电站和独立新型储能电站按上网电量的比例分摊。辅助服务补偿和分摊的统计依据是电力调度机构发布的发电计划、检修计划、功率曲线、电压曲线等调度自动化系统数据;电能量采集计费系统电量数据;当值调度员、电力现货市场运营人员调度录音及值班记录。

信息来源:江苏省储能行业协会
链接:https://mp.weixin.qq.com/s/myn3sYQbdb29l83UYcCMwQ
发布:中经总网·中经在线
编辑:王海珠 熊辉 刘信春
(中经总网·中经在线 欢迎各界供稿 13520414009 13041130188)



(网站声明:凡本网发布或转载作品,目的在于传递更多信息,并不代表本网赞同其观点和对其真实性负责,信息版权属于原媒体及作者。我们力所能及地注明初始来源和原创作者,如果您觉得侵犯了您的权益,请提供相应证据联系我们,我们会立即删除改正。如因作品内容、版权和其它问题需要同本网联系的,请在7日内进行。)




















